Benutzer-Werkzeuge

Webseiten-Werkzeuge


stun

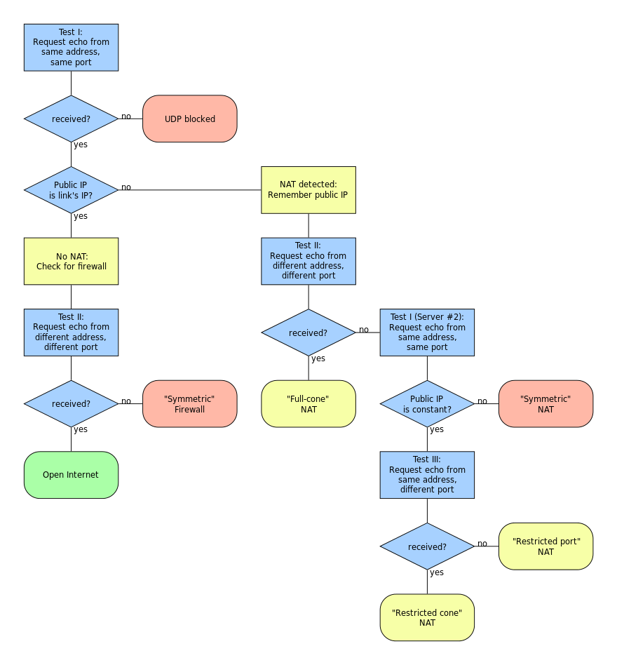
STUN (Session Traversal Utilities for NAT) ist ein Netzwerkprotokoll, um das Vorhandensein und die Art von Firewalls und NAT-Routern zu erkennen und direkte Verbindungen zwischen Geräten, welche sich hinter einer NAT-Firewall befinden, aufzubauen. Damit ist es Geräten, welche hinter bestimmten Typen von NAT-Firewalls betrieben werden, möglich direkte bidirektionale Verbindungen zwischen den Endknoten aufzubauen. Beispiele für die Anwendung von STUN sind SIP-Telefone und Computer-Programme in Heimnetzwerken.

Siehe auch TURN oder ICE hier und hier.

stun.txt · Zuletzt geändert: 2025/06/18 13:57 (Externe Bearbeitung)